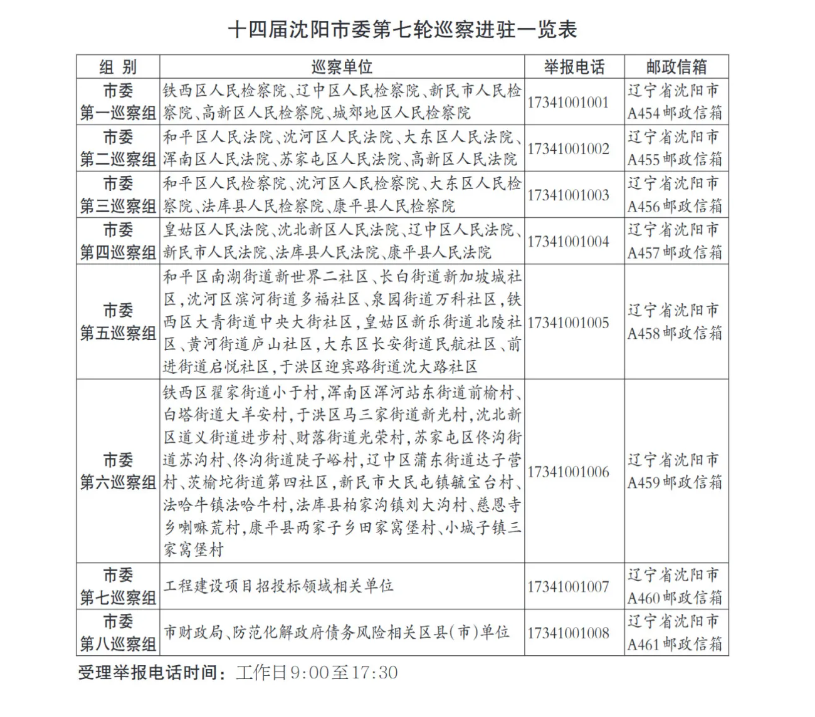
按照市委統一部署,截至2025年4月9日,市委巡察組完成集中進駐,十四屆市委第七輪巡察全面展開。本輪巡察,組建8個巡察組對22個基層法院、檢察院開展提級巡察;對16個重點村、10個重點社區開展巡察“回頭看”;對市財政局開展常規巡察、對防范化解政府債務風險相關區縣(市)單位開展機動巡察;對工程建設項目招投標領域相關單位開展機動巡察。
根據本輪巡察安排,巡察組將在被巡察黨組織集中進駐3個月左右。巡察期間分別設專門舉報網站、電話及郵政信箱,受理信訪時間截止到6月23日。巡察組將依據《中國共產黨巡視工作條例》《中國共產黨黨內監督條例》等黨內法規,綜合運用聽取工作匯報、個別談話、查閱資料、受理信訪舉報、下沉了解等方式開展工作。巡察組主要受理反映被巡察黨組織領導班子及其成員和下一級黨組織主要負責人(包括已離退休、已調離)問題的來信、來電、來訪,重點是關于違反政治紀律、組織紀律、廉潔紀律、群眾紀律、工作紀律和生活紀律等方面的舉報和反映。其他不屬于巡察受理范圍的信訪問題,轉交被巡察單位和有關部門按規定辦理。

