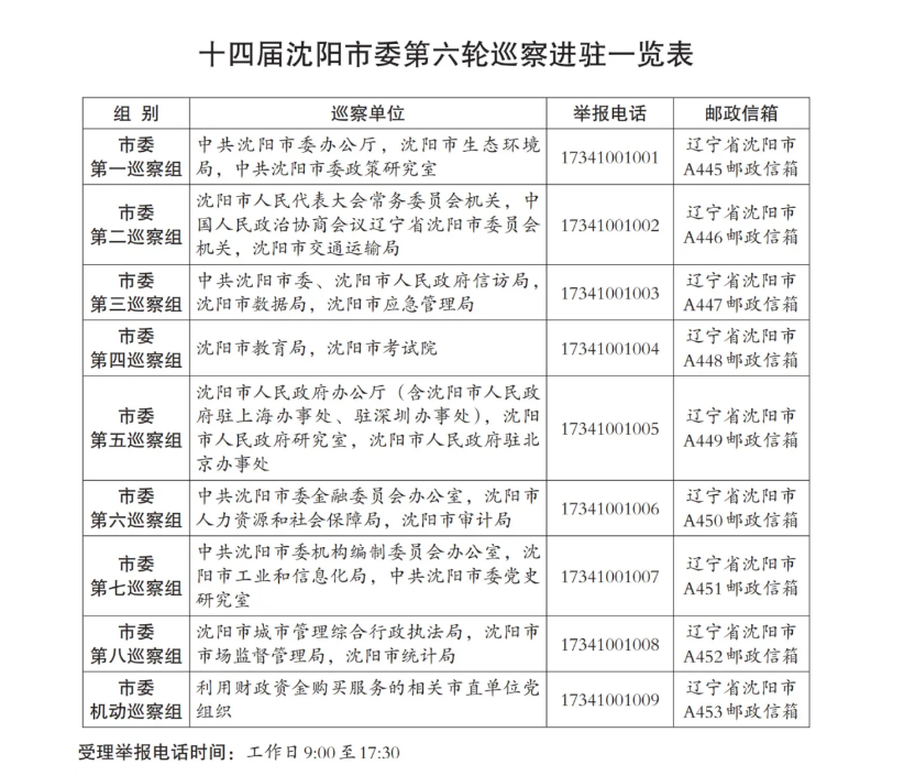
按照市委統一部署,截至2024年9月25日,市委9個巡察組統一集中進駐,十四屆市委第六輪巡察全面展開。本輪巡察,組建8個巡察組對19家市直單位開展常規巡察,對4家市直單位開展巡察“回頭看”;組建1個巡察組對相關黨組織開展市直單位購買服務機動巡察。
根據本輪巡察安排,巡察組將在被巡察黨組織集中進駐3個月左右。巡察期間分別設專門舉報網站、電話及郵政信箱,受理信訪時間截止到12月18日。巡察組將依據《中國共產黨巡視工作條例》《中國共產黨黨內監督條例》等黨內法規,綜合運用聽取工作匯報、個別談話、查閱資料、受理信訪舉報、下沉了解等方式開展工作。巡察組主要受理反映被巡察黨組織領導班子及其成員、市委管理的其他干部及下一級黨組織主要負責人(包括已離退休、已調離)問題的來信、來電、來訪,重點是關于違反政治紀律、組織紀律、廉潔紀律、群眾紀律、工作紀律和生活紀律等方面的舉報和反映。其他不屬于巡察受理范圍的信訪問題,轉交被巡察單位和有關部門按規定辦理。

